2023年9月9日—10日,由中国国际贸易促进委员会商业行业委员会、中国国际商会商业行业商会、中国商业经济学会共同举办十七届全国高校商业精英挑战赛会展专业创新创业实践竞赛吉林赛区总决赛圆满结束。经过专家评审共产生263个项目入围,yl23455永利集团22支队伍脱颖而出,入围最终省赛。最终2支队伍入围精英赛,直通国赛,8支队伍荣获省级一等奖,11支队伍荣获省级二等奖,3支队伍荣获省级三等奖!
获奖名单

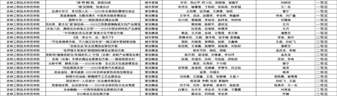
精英赛入围名单

赛事介绍
全国高校商业精英挑战赛会展专业创新创业实践竞赛经过十余年培育发展,已成为我国会展教育领域中,院校覆盖全面、校企合作深入、国际交流广泛的赛事活动。2020年起连续入选“全国普通高校大学生竞赛排行榜”。会展竞赛在我国“十四五”开局之年被纳入全国普通高校大学生竞赛排行榜,体现了教育系统对会展竞赛推动学科建设、产教融合发挥作用的高度认可。
优秀作品展示:
队伍名称:九转功成队
参赛成员:王学书,成浩,赵震男,李佳琦,韩鑫禄
指导老师:李南,刘广鑫
获奖名次:省级一等奖,入围精英赛直通国赛
获奖感言:没有完美的个人只有完美的团队,也正因为我们有了这个优秀的团队才让我们更加自信的走向一个又一个的辉煌。参加精英赛深感荣幸,是大家的共同努力才让我们有此次机会。所以,在录演的时候,始终绷紧每一根弦,我为我的团队感到万分荣幸。
队伍名称:创想空间团队
参赛成员:左柏箐,张芳毓,王雅慧,杨悦
指导老师:翟宁
获奖名次:省级一等奖,入围精英赛直通国赛
获奖感言:很荣幸,在第十七届高校商业精英挑战赛会展专业创新创业实践竞赛吉林赛区总决赛中取得了成绩。首先,感谢学校给予我们这次机会,让我们展现锻炼自己;其次,感谢培育指导我们的老师,因为有了你们的辛勤付出,才有了我们今天的成绩。通过这次比赛,我们也学习到了很多,我们会总结经验,继续努力,在以后的路上胜不骄败不馁,勤勤恳恳,一步一个脚印,努力取得更好的成绩。
队伍名称:与光同行组
参赛成员:朱芳仪、喻耀萱、于阳阳、张园昌、扶若锟
指导老师:王一名
获奖名次:省级一等奖
获奖感言:非常感谢各位老师们的指导和鼓励,没有老师们也不会有我们今天的成绩。也非常感谢学院给我们这样一个平台让我们展示自己,我们小组的成员也非常珍惜这次机会,通过这次比赛我们也从中学习到了很多的经验,丰富了自己的人生阅历。比赛是一种经历,成绩是一种肯定,前路坦坦,终不负我们长路漫漫!
队伍名称:披荆斩棘队
参赛成员:许芳、热比罕.阿卜拉、欧晓倩、商璐平
指导老师:刘树洪
获奖名次:省级一等奖
获奖感言:感谢我们学校和刘洪树老师的指导,这次比赛很大程度上锻炼我们的实践能力,使原本书本上抽象的知识得以运用。它让我们得以展示我们的能力与实力,从而使我们获益良多。其次,我要感谢我的队友,是你们让我感受到了微不足道的个人力量凝聚在一起可以变成巨大的能量。最后,荣誉只是一种助推器。只有不断的努力,踏实而勤奋,才能取得更优异的成绩,才能创造更美好的未来 。
队伍名称:人民当家作组
参赛成员:熊孟,王文丽,余琪,王雪莲,李万春
指导老师:潘景芝
获奖名次:省级一等奖
获奖感言:获得本次的奖项是对我们团队努力的认可,也是对我们项目价值的肯定。在比赛中取得初步的成果离不开学院各位老师认真细致的指导以及项目组所有成员的共同努力。获奖只代表着一个起点,我们将继续保持对会展创新领域的热情,不断学习和提升自己的能力,带领团队继续加油奋进!
队伍名称:征途
参赛成员:樊容榕、陈路平、温珍宝
指导老师:王月
获奖名次:省级一等奖
获奖感言:我们非常开心得到此项荣誉,十分感谢王老师的细心指导,每个人都从中学习到许多,增强集体荣誉感,奖项是对我们努力的反馈。感谢学校给予我们一个表现的机会和展现的舞台!我们认识到“并肩作战”同“单打独斗”有不一样的魅力!“征途”团队无愧其名。
队伍名称:共妖
参赛成员:杜思禹、岳海艳、徐菁泽
指导老师:王月
获奖名次:省级一等奖
获奖感言:用了一学期准备的比赛终于结束了,确实有种不真实的感觉。王老师指导地很详细,也非常负责;在和队友一起做原创策划书的过程中也学会了团队之间应该怎么分工怎么契合,知道了如何去原创一个作品,ppt也做的更加熟练了,而且这次很好的锻炼到了我们的临场应变能力与表达能力。真的非常感谢学校和老师给我们这次比赛的机会,我也推荐新一届的同学们也都尝试一次类似的比赛,收获绝对大于付出。共勉!
队伍名称:一路长虹队
参赛成员:刘川琰、雷圆圆、李旭华、赵梓良、田帅坤
指导老师:刘慧姝
获奖名次:省级一等奖
获奖感言:非常开心能在本次比赛中获得一个满意的成绩,这是我们的指导老师和小组成员共同努力的结果,但成绩并不是最重要的,过程和收获更为珍贵。比赛前我们付出了很多,无论是汗水还是精力,这段时间是探索的过程,是付出的过程,是快乐的过程,也是收获的过程。成绩只代表过去,未来的路还很漫长。行而不辍,未来可期。我们将带着这场旅行的收获,奔赴下一场山海。
本届大赛优异成绩的取得,展示了我院学子勇于拼搏、力争上游的奋斗精神,也是学院扎实推进创新创业教育的重要体现,是我院创新创业教育教学的重要成果,充分彰显了我院师生敢闯会创的精神风貌。yl23455永利集团将持续开展项目优化,对标比赛要求,精细打磨项目,力争取得新突破,为学院工作赋能添彩。
问渠哪得清如许,为有源头活水来。在以后的学习工作中,yl23455永利集团师生将继续稳扎稳打,默默努力。昨天所有的荣誉,已变成遥远的回忆,今天的点滴成绩,要靠自己奋斗努力。用心耕耘静待花开,风雨无法阻挡璀璨的绽放,让勤奋写尽每一缕阳光,盈盈之光可以漫天,一颗进取心,一路踏实步,坚定信念,终将破蛹而出。

